一品慧诚 - 智汇一品集团旗下品牌
logo

吉利撤销部分诉讼,威马专利侵权案仍将继续

2020/2/13 9:51:47
作者:
人气:0

  虽然部分诉讼已被撤销,但是威马汽车与吉利汽车二者间的相互博弈仍将继续。

  2月12日,据中国裁判文书网公布信息显示,成都高原汽车工业有限公司与威马中德汽车科技成都有限公司、向建明侵害商业秘密纠纷一审民事裁定书公布,原告已对2018年12月起诉侵权一案进行撤诉,并在2019年12月26日获得四川省高级人民法院批准。

  具体裁决如下:本院认为,原告成都高原汽车工业有限公司自愿撤回起诉,不违反法律规定,本院予以准许。依照《中华人民共和国民事诉讼法》第一百四十五条第一款规定,裁定如下:准许成都高原汽车工业有限公司撤诉。案件受理费1391800元,减半收取695900元,由成都高原汽车工业有限公司负担。

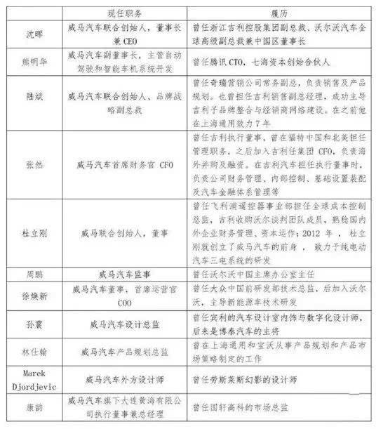
  据了解,原告成都高原汽车工业有限公司为浙江吉利控股集团有限公司下属一级制造子公司,主要负责生产吉利远景SUV,而此前外界对于侵权一案的猜测也是威马纯电SUV EX5是否抄袭吉利远景SUV(全球鹰GX7)。

  值得注意的是,此次吉利方面撤销的诉讼只是整体诉讼的一部分,换言之,威马汽车与吉利汽车的相互博弈仍将继续。

  因为于2019年8月30日,浙江吉利控股集团有限公司、浙江吉利汽车研究院有限公司再次起诉威马汽车旗下的4家子公司,包括威马汽车科技集团、威马智慧出行科技、威马汽车制造温州公司以及威马新能源汽车销售公司以侵害商业秘密的名义向国家高院提起诉讼,索赔金额达到21亿元。

  而诉讼的焦点是吉利方面状告威马窃取商业机密,部分吉利前任高管离职后携带大量内部资料加入威马汽车,并推动了威马首款量产车型EX5的设计与研发。翻看目前威马高管团队名单,其创始人及初创时间的多位核心员工均有过在吉利汽车任职的经历,所以不免引起外界对于侵权真实性的猜测。

  2019年9月17日,案件正式于上海高级人民法院正式开庭审理,因为此案件为非公开审理,并签保密协议,所以最终并未有过多信息释放出来,结果也无从而知。

  最终这场博弈的结果,是以威马或吉利单一方面车企的胜利告终,还是二者庭外和解吉利再次选择撤销诉讼,我们仍然十分期待。